吃瓜网

吃瓜网

吃瓜网

菜单
    主页 > 群众体育 > 全民健身 >

快来看!“全民健身日”期间全省各地将举办哪些主题活动?

今年8月8日是第16个“全民健身日”
“全民健身日”期间全省各地举办形式多样的主题活动
让我们一起来欣赏
各地赛事活动的风采吧!

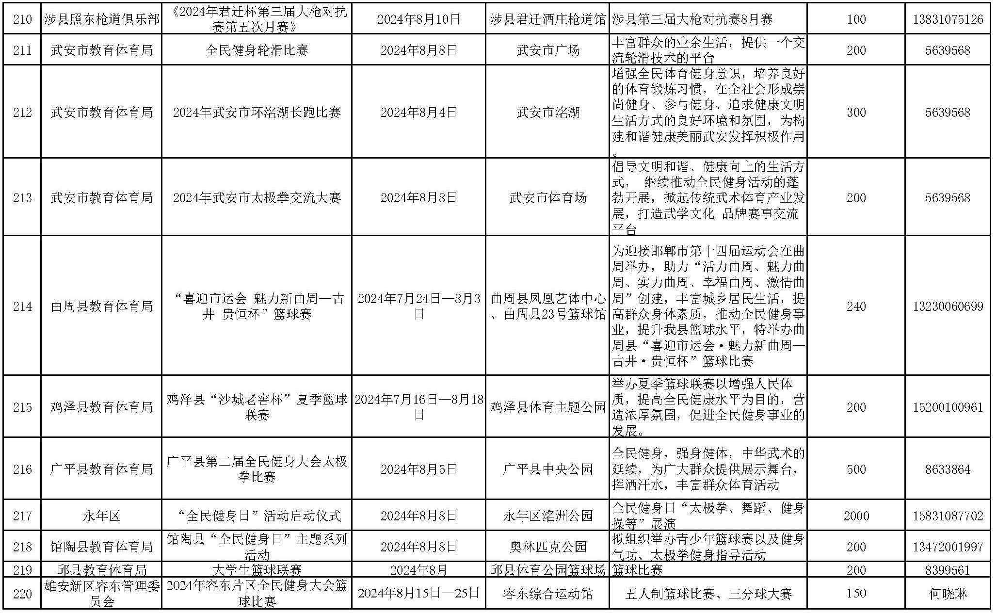
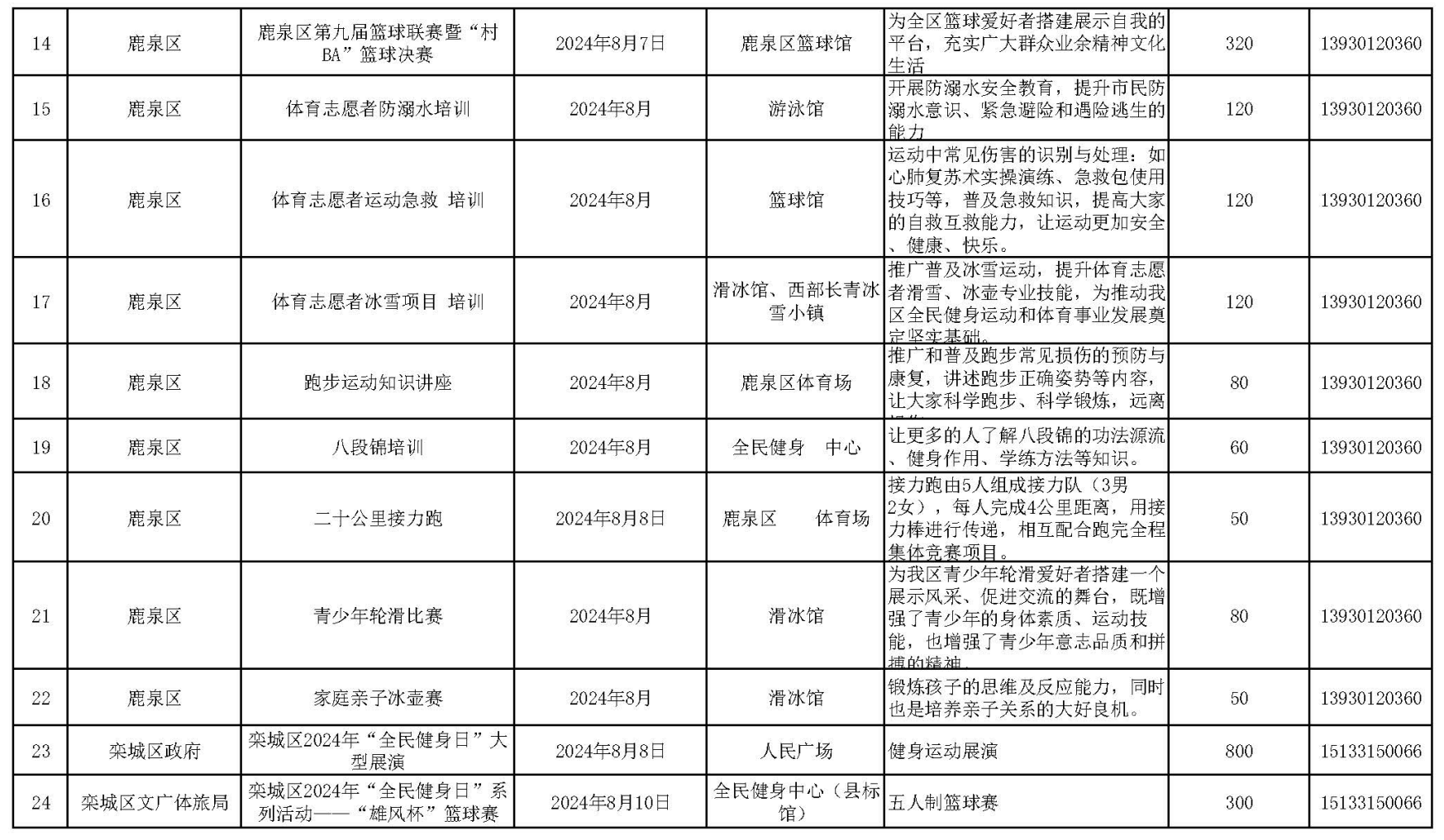
2024年河北省“全民健身日”主题活动安排





责任编辑:吃瓜网