吃瓜网
吃瓜网
吃瓜网
菜单
吃瓜网
吃瓜网
吃瓜网
吃瓜网快讯
省局要闻
新闻发布
体彩之窗
政务公开
政务公开
政务公开
通知公告
群众体育
群众体育
竞技体育
竞技体育
体育产业
体育产业
政策法规
政务服务
直播专区
直播专区
信息博览
河北省游泳场馆双随机安全检查结果公示
事后公开(双随机、一公开专栏) 09-23
河北省游泳场馆双随机安全检查结果公示
事后公开(双随机、一公开专栏) 09-23
河北省游泳场馆双随机安全检查结果公示
事后公开(双随机、一公开专栏) 09-23
吃瓜网 行政许可事项目录清单(2022年版)
事前公开 08-25
吃瓜网 省、市、县、乡四级行政许可事项清单(2022年版)
事前公开 08-18
吃瓜网 2022年对彩票代销者行为随机抽查结果公示一
事后公开(双随机、一公开专栏) 06-02
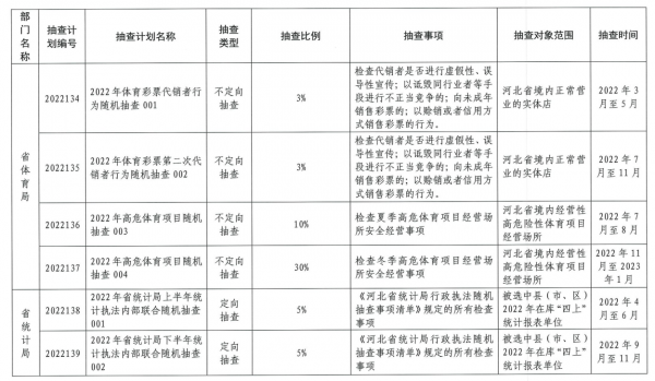
2022年度吃瓜网 双随机抽查工作计划
事前公开 01-29
吃瓜网 2021年对彩票代销者行为随机抽查结果公示二
事后公开(双随机、一公开专栏) 12-02
河北省游泳场馆双随机安全检查结果公示
事后公开(双随机、一公开专栏) 11-02
河北省游泳场馆双随机安全检查结果公示
事后公开(双随机、一公开专栏) 11-02
吃瓜网
上一页
13
14
15
16
17
18
19
20
21
下一页
末页
共
25
页
241
条
栏目导航
>事前公开
>事后公开(双随机、一公开专栏)
热点内容
1
2025 年部门预算信息公开目录
2
2024(第五届)河北省体育消费季...
3
河北体育学院系列视频展播 人才
4
河北体育学院系列视频展播 概况
5
河北体育学院系列视频展播 冰雪
6
河北体育学院系列视频展播 射击...
7
滑出了赛场上一道道美丽弧线 承...
8
我省健儿郭帅在2024年国际自盟场...
9
经验交流 | 石家庄:创新实干补...
10
水上中心召开安全生产风险隐患排...
河北体育公众号
扫描关注
获取更多精彩
河北省体育公众号
扫描关注
获取更多精彩