吃瓜网

吃瓜网

吃瓜网

菜单
    主页 > 专题频道 > 体育行政执法公示 > 事后公开(双随机、一公开专栏) >

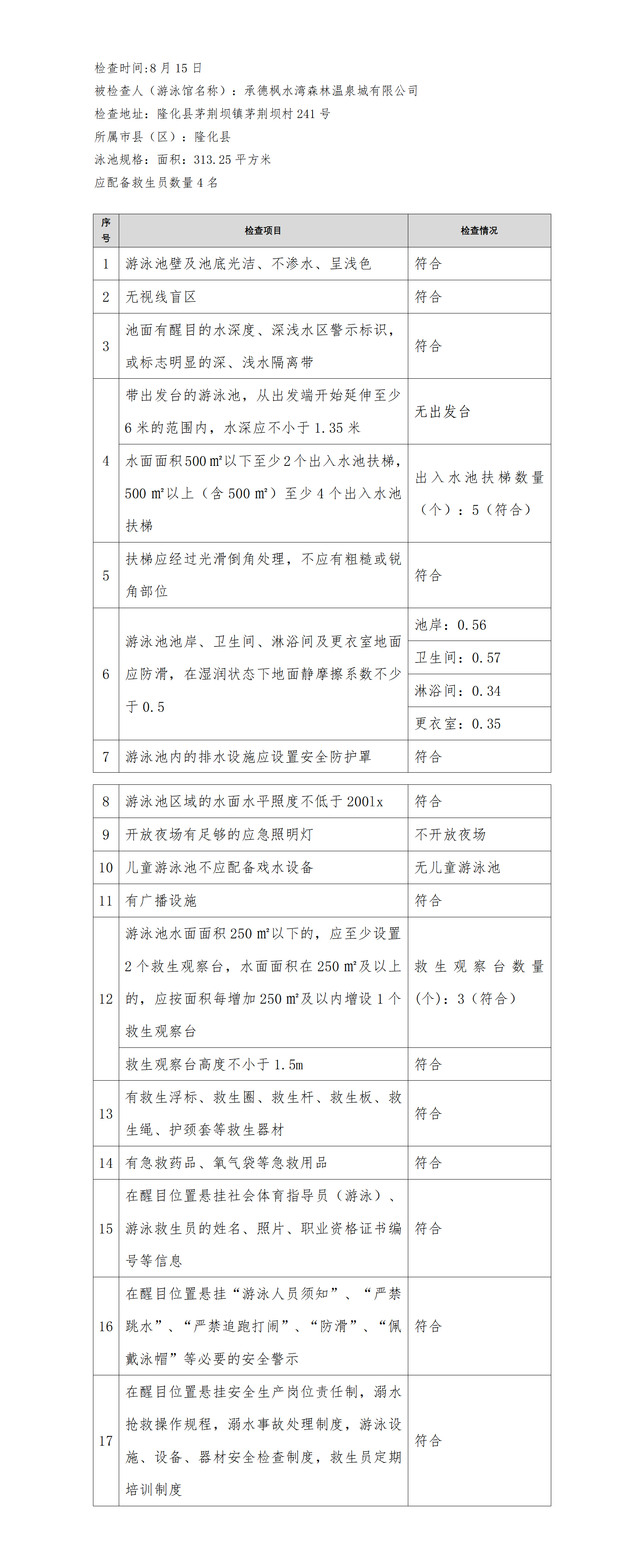
河北省游泳馆双随机安全检查结果公示

责任编辑:吃瓜网